Informatiemodel Monitoring Luchtkwaliteit

Dit informatiemodel is gericht op de ondersteuning van de monitoring van de luchtkwaliteit in het kader van de Omgevingswet en het Schone Lucht Akkoord. Het is een beschrijving van de gegevens die worden uitgewisseld met het Centraal Instrument Monitoring Luchtkwaliteit (CIMLK). Deze wordt ontwikkeld door RIVM in opdracht van het ministerie van Infrastructuur en Waterstaat.

Inleiding

Context

Om de luchtkwaliteit in Nederland te monitoren en te verbeteren is het Nationaal Samenwerkingsprogramma Luchtkwaliteit (NSL) in 2009 van kracht geworden (VROM, 2009). Met de uitvoering van het NSL beogen het Ministerie van Infrastructuur en Waterstaat (IenW) en de participerende overheden de luchtkwaliteit te verbeteren ten behoeve van de volksgezondheid, en ruimte te bieden voor en bij te dragen aan de onderbouwing van ruimtelijke projecten. In het Besluit vaststelling Aanpassing Samenwerkingsprogramma Luchtkwaliteit (NSL) 2018 is vastgelegd dat de periode waarop het NSL betrekking heeft, verlengd is tot het moment van inwerkingtreding van de Omgevingswet (IenM, 2016).

In de Omgevingswet (Ow) blijft de luchtkwaliteit gemonitord worden. Belangrijk is de monitoring van de rijksomgevingswaarden voor PM10 en NO2 in de zogenoemde aandachtsgebieden. Want voor die stoffen in die gebieden is er een reële kans op (een dreigende) overschrijding van een omgevingswaarde. Voor deze aandachtsgebieden worden naast de landelijke metingen en GCN-kaarten ook meer verfijnde berekeningen uitgevoerd. Deze verfijnde berekeningen hebben betrekking op verkeer en veehouderijen. Gemeenten, provincies en Rijkswaterstaat leveren hiervoor gegevens aan bij het Rijk. De voortgang van projecten en maatregelen zal niet meer gemonitord worden onder de Omgevingswet.

In januari 2020 is het Schone Lucht Akkoord (SLA) getekend door de deelnemers om gezondheidswinst voor iedereen in Nederland te realiseren, door middel van afspraken, maatregelen en acties om de luchtkwaliteit in Nederland te verbeteren. Binnen het SLA zal de gezondheidswinst, ontwikkeling van de luchtkwaliteit en de voortgang van SLA- maatregelen gemonitord worden. De SLA-deelnemers doen om het jaar mee met de monitoring van luchtkwaliteit.

Het NSL-monitoringtool fungert sinds 2013 als centraal punt waarop overheden de benodigde gegevens voor verkeer, veehouderijen en voortgangsformulieren kunnen inzien, doorrekenen en bijwerken. Omdat het tool technisch is verouderd zal het worden vervangen door een nieuw systeem: het Centraal Instrument Monitoring Luchtkwaliteit (CIMLK). Het maakt de monitoring van en rekenen aan luchtkwaliteit mogelijk, en ondersteunt de wet- en regelgeving voor luchtkwaliteit . Het zorgt dat de uitwisseling van monitoringsgegevens luchtkwaliteit eenvoudig blijft. Het zorgt dat gegevens over voor de luchtkwaliteit relevante bronnen beschikbaar zijn ten behoeve van luchtkwaliteitonderzoeken en dat monitoringsgegevens eenvoudig zijn in te zien.

Informatiemodel

Het Informatiemodel Monitoring Luchtkwaliteit (IMLK) ondersteunt de uitwisseling van gegevens met het CIMLK. Het standaardiseert de structuur en betekenis van de gegevens die het instrument ontvangt en verstrekt. Het geeft invulling aan de informatiebehoeften die voortvloeien uit de Omgevingswet en het SLA. Het model voldoet aan de landelijke standaarden zoals het Metamodel voor Informatiemodellen (MIM) en NEN3610. Het model is afgestemd op gerelateerde informatiemodellen zoals het informatiemodel IMAER zoals gehanteerd door Aerius en het informatiemodel geluid zoals gehanteerd door de Centrale Voorziening Geluidgegevens.

Het informatiemodel bestaat uit een conceptueel model en een logisch model. Het conceptueel model geeft inzicht in de belangrijkste begrippen, hun betekenis en hun onderlinge relatie. Het logisch model is de uitwerking van een conceptueel model in een ontwerp. Dit ontwerp is nog vrij van de te gebruiken technologie, maar bevat al wel keuzes over hoe gegevens gestructureerd worden.

Het logisch model werkt de begrippen in het conceptueel model uit tot objecttypen en gegevensgroeptypen met attributen (ook wel: attribuutsoorten). Een objecttype is een logische clustering van gegevens. Een gegevensgroeptype is een verzamelingen van attributen die geen eigen bestaansrecht heeft. Een gegevensgroeptype kan in meerdere objecttypen gebruikt worden. Attributen zijn een representatie van de eigenschappen van concepten op gegevensniveau.

Merk op dat het conceptueel model een andere focus heeft dan het logisch model, waardoor niet elk begrip in het conceptueel model ook tot een objecttype in het logisch model leidt.

Gebruik van het informatiemodel

Het informatiemodel geeft vooral inzicht in de betekenis van de gegevens in CIMLK. Je kunt erin opzoeken wat een gegeven precies betekent en welke regels het aan moet voldoen. Denk bijvoorbeeld aan het datatype van het gegeven, de mogelijke waarden die het aan kan nemen of meer specifieke regels die eraan gesteld worden. Je kunt ook zien hoe het gegeven zich verhoudt tot andere gegevens. Het geeft inzicht in de structuur van de gegevens; hoe ze zijn gegroepeerd en hoe ze aan elkaar zijn gerelateerd.

Het informatiemodel geeft ook een praktisch inzicht in de structuur van de uitwisselbestanden die moeten worden uitgewisseld. De CSV en Shape bestanden hebben een plattere structuur dan het informatiemodel om ze eenvoudiger in bestandsvorm te kunnen aanleveren. In de bijlagen staat in tabelvorm per bestand aangegeven welke velden, in welke volgorde moeten worden aangeleverd. Er staat bij elk veld ook een link naar de definitie in het informatiemodel.

Het informatiemodel geeft ook informatie over de mogelijke waarden die een bepaald gegeven kan aannemen. Onder het kopje enumeraties zijn waardelijsten beschreven, waaruit een waarde (typisch een getal of code) kan worden gekozen. In het informatiemodel wordt bij de waarden soms ook een functionele naam en/of een definitie gegeven.

Conventies

Deze paragraaf beschrijft een aantal conventies zoals deze worden gehanteerd in het informatiemodel, zoals de gebruikte modelleertechnieken en wijze van beschrijving. Het informatiemodel is beschreven en gevisualiseerd in de Unified Modeling Language (UML). Verder wordt aangesloten bij het Metamodel voor Informatiemodellering 1.1. Dat betekent dat de terminologie en metadata-eigenschappen uit die standaard zijn overgenomen. Er is wel gekozen voor het beperken van de eigenschappen, om de leesbaarheid te maximaliseren.

Het logisch model beschrijft op het hoogste niveau de objecttypen, gegevensgroeptypen, enumeraties en referentielijsten. Attributen worden getoond bij de objecttypen en gegevensgroeptypen waarbij ze gebruikt worden.

Voor alle elementen zijn er bepaalde metadata-eigenschappen, gebaseerd op het Metamodel voor Informatiemodellering. Elementen zijn zoveel mogelijk voorzien van een definitie die een duiding geeft van de betekenis en waar relevant ook van een verdere toelichting. Attributen zijn het meest uitgebreid beschreven en hebben aanvullend de volgende metadata-eigenschappen:

Voor een aantal enumeraties zijn voor bepaalde waarden ook functionele namen tussen haakjes weergegeven en in een aantal gevallen zijn er ook definities opgenomen van de waarden. Deze functionele namen en definities zijn alleen bedoeld om de waarden beter te begrijpen; de codes die ervoor staan zijn de waarden die moeten worden ingevuld. Referentielijsten zijn opgevoerd als aparte datatypes en hebben een locatie eigenschap die verwijst naar de plaats waar de lijst te vinden is.

Er wordt in het informatiemodel gebruik gemaakt van de volgende datatypen:

NEN3610

Er is voor gekozen om aan te sluiten bij de NEN3610:2022 standaard voor informatiemodellering. Deze is specifiek gericht op geografische informatie. Alle objecttypen zijn om die reden gemodelleerd als specialisatie van het objecttype GeoObject. Hierdoor hebben alle objecttypen een aantal standaard attributen om ze uniek te identificeren:

De identificatie is een samenstelling het KVK nummer van de bronhouder, een underscore ("_") en een lokaal unieke identifcatie bij de bronhouder. De identificatie heeft daarmee de volgende structuur:
<KVK>_<lokale identificatie>. De identificatie kan de volgende karakters bevatten: '{"A"… "Z", "a"… "z", "0"… "9", "_", “-”}'. Het domein zal altijd de waarde “imlk” bevatten.

Naast de attributen voor het identificeren zijn er ook een aantal attributen die specifiek zijn gericht op het beschrijven van een versie van een object en die in NEN3610:2022 onderdeel zijn van het objecttype Registratie:

Alle gegevens in het informatiemodel zijn gelinkt aan een specifieke monitoringsronde en een specifiek monitoringsjaar. Het versienummer wordt gebruikt om ervoor te zorgen dat de objecten over de monitoringsrondes en monitoringsjaren heen gevolgd kunnen worden en een unieke aanduiding hebben. Het versienummer heeft de volgende opbouw: <monitoringsronde>_<monitoringsjaar>. Het attribuut tijdstipRegistratie wordt geautomatiseerd gevuld in CIMLK.

Coördinaatreferentiesyteem

Er wordt vooralsnog uitgegaan van het CRS RD New (EPSG:28992). RD New is een geprojecteerd CRS dat voor het laatst is herzien op 26 oktober 2019. Het is geschikt voor gebruik in Nederland, op land inclusief de Waddenzee, de Waddeneilanden en 12 mijl uit de kust. RD New vervangt EPSG28991 (RD Oud).

Uitwisselbestanden

Gegevens worden met het CIMLK uitgewisseld in de vorm van bestanden. Op dit moment worden alleen CSV en Shape als uitwisselformaten ondersteund (voor veehouderijen alleen CSV). Het informatiemodel is leidend in het beschrijven van de gegevenselementen die worden uitgewisseld. Omdat er echter verschillende uitwisselformaten zijn, met ieder hun eigen overwegingen, is de structuur van uitwisselbestanden niet per definitie 1-1 met het informatiemodel. In het bijzonder geldt dat CSV-bestanden en Shape-bestanden niet hiërarchisch van aard zijn en dat om die reden er gegevens uit meerdere objecttypen gebundeld worden in één type uitwisselbestand. Daarnaast zijn de CSV en Shape uitwisselformaten ook erg gericht op het zo laagdrempelig mogelijk invoeren en uitwisselen van de gegevens, waardoor er ook andere vereenvoudigingen in zitten.

Er zullen ook andere formaten worden ondersteund door het CIMLK. In het bijzonder zal het GML formaat worden ondersteund. De intentie is om het GML Application Schema volledig overeen te laten komen met het informatiemodel.

De beschrijving van het formaat van de uitwisselbestanden is opgenomen in een bijlage. De belangrijkste eigenschappen per formaat staan in de volgende paragrafen uitgeschreven.

CSV

Het CSV formaat is geoptimaliseerd voor eenvoudige invoer door eindgebruikers in Excel. CSV bestanden zijn gescheiden met een puntkomma (";") en voldoen aan de UTF-8 standaard. De eerste regel van de CSV bestanden bestaat uit de attribuut/kolomnamen. Datum/tijd attributen hanteren het formaat: d-m-jjjj uu:mm (geen voorloopnullen in datum). Tijd is altijd in Nederlandse tijd inclusief correctie voor zomer/wintertijd. Als decimaal scheidingsteken wordt gebruik gemaakt van een punt ("."). Let op: dit wijkt af van het standaard decimale scheidingsteksten in Microsoft Excel; dat is een komma.Tekstuele attributen zijn bij voorkeur voorzien van een dubbele quote (") aan het begin en einde van de tekst. Op dit moment is het niet toegestaan om speciale karakters zoals een dubbele quote, puntkomma of newline karakters in teksten te gebruiken, door beperkingen in de achterliggende systemen. Geometrieën hanteren het WKT formaat. Voor optionele attributen die een getal kunnen bevatten, maar die geen waarde hebben wordt het getal -999 (of -999.0) ingevuld.

Shape

Het Shape formaat is geoptimaliseerd voor invoer en gebruik in GIS pakketten. Voor het Shape formaat geldt deels hetzelfde als voor het CSV formaat. De naamgeving van de attributen wijkt echter af van die van de CSV bestanden, doordat namen in Shape bestanden maar 10 karakters lang kunnen zijn. Als decimaal scheidingsteken wordt gebruik gemaakt van een komma (","). Op dit moment is het niet toegestaan om speciale karakters zoals een dubbele quote, puntkomma of newline karakters in teksten te gebruiken, door beperkingen in de achterliggende systemen. Voor optionele attributen die een getal kunnen bevatten, maar die geen waarde hebben wordt het getal -999 (of -999,0) ingevuld. Reële getallen worden gerepresenteerd met een lengte van 18 karakters en een precisie van 10 decimalen.

Er wordt geadviseerd om niet zelf een Shape bestand te maken met de juiste eigenschappen, omdat dit foutgevoelig is en er een reële kans is dat de bestanden niet exact voldoet aan de specificaties (zoals datatypes en aantal decimalen). Het advies is om een in plaats daarvan een download te doen van de gegevens van vorig jaar en deze als basis te gebruiken. Als het de eerste aanlevering is dan is het advies om een download van een ander bevoegd gezag als basis te nemen, de aanwezige gegevens te verwijderen en de juiste gegevens toe te voegen.

Geography Markup Language (GML)

GML is een formaat dat is geoptimaliseerd voor de uitwisseling van geodata. Het is een XML-gebaseerd formaat, met specifieke conventies voor geografische aspecten. Bij de toekomstige ondersteuning van het GML formaat zal gebruik worden gemaakt van GML versie 3.2.2 met simple features level 2. In GML worden feature members uniek geïdentificeerd op basis van het GML-id. Het GML-id is gebaseerd op de identificatie, maar is vormgegeven als een URL. Het formaat van de URL is http://cimlk.nl/id/<objecttype>/<identificatie>.

Conceptueel model

Het conceptueel model beschrijft de belangrijkste begrippen die worden gehanteerd in de context van de monitoring van de luchtkwaliteit onder de Omgevingswet en het Schone Lucht Akkoord en bij het uitvoeren van luchtkwaliteitberekeningen. De volgende figuur de samenhang van een aantal kernconcepten zien. De blokjes in de figuur zijn de begrippen en de lijnen geven aan welke relaties deze begrippen hebben.

Diagram

Begrippen

Luchtkwaliteitberekening

Het bepalen van de concentraties van stoffen op rekenpunten als gevolg van de emissies van die stoffen door objecten en de verspreiding hiervan in de fysieke leefomgeving.

In een luchtkwaliteitberekening worden alle objecten meegenomen die invloed hebben op de verspreiding van de emissies van de emissieobjecten, zoals meteo, ruwheid en emissiefactoren, en op het berekende niveau van de luchtkwaliteit op de locatie waarvoor de berekening uitgevoerd wordt, zoals grootschalige concentraties, correctiegebieden en relevante maatregelen. Het resultaat van een berekening is de jaargemiddelde concentratie per stof op de receptoren die door de gebruiker in het betreffende project aangegeven zijn. Voor PM10 worden ook aantallen overschrijdingsdagen berekend. In een monitoringsronde worden emissieobjecten en alle gegevens voor een luchtkwaliteitberekening geactualiseerd voor het gepasseerde jaar en één of meerdere toekomstjaren.

Project

Het geheel van activiteiten in de fysieke leefomgeving waarvan het effect op de luchtkwaliteit bepaald wordt op rekenpunten.

Een project is bijvoorbeeld de aanleg van een nieuwe weg tussen reeds bestaande wegen of de bouw van een nieuwe stal bij een reeds bestaande veehouderij. De activiteiten op de nieuwe weg (het wegverkeer) of in de nieuwe stal (de dieren) leiden tot emissies van luchtverontreinigende stoffen. De effecten van deze emissies op de luchtkwaliteit worden onderzocht op locaties in de fysieke leefomgeving (receptoren), zoals op een afstand van de weg of op de perceelgrens van een woonobject.

Maatregel

Het geheel van activiteiten in de fysieke leefomgeving om de uitstoot en verspreiding van en de blootstelling van de bevolking aan luchtverontreinigende stoffen te beperken.

Een maatregel betreft bijvoorbeeld de bouw van een geluidscherm of het instellen van een milieuzone in een stadscentrum. Een geluidscherm heeft effect op de verspreiding van emissies van luchtverontreinigende stoffen van verkeer naar de locatie waar de luchtkwaliteit bepaald wordt. De emissies verspreiden zich minder naar de omgeving dan zonder het scherm het geval is. Een milieuzone sluit bepaalde voertuigtypen uit, waardoor de emissiefactoren in dit gebied afwijken van de landelijk vastgestelde emissiefactoren. Dit heeft effect op de hoeveelheid emissie in dit gebied en daarmee op de concentraties luchtverontreinigende stoffen die op locaties bepaald worden met een berekening. Binnen een monitoringronde wordt de voortgang van SLA-maatregelen in beeld gebracht.

Emissieobject

Onderdeel van een luchtkwaliteitbron die stoffen emitteert.

Allerlei objecten stoten luchtverontreinigende stoffen uit. Voorbeelden hiervan zijn het verkeer op een weg of dieren in een stal van een veehouderij. Voor wegverkeer zijn de emissieobjecten de wegdelen: een deel van een weg waarvan de eigenschappen, die van invloed zijn op de concentraties luchtverontreinigende stoffen, gelijk blijven. Voor veehouderijen zijn de emissieobjecten de veehouderijbronnen: een plaats aan of nabij een stal waar de emissies vanuit die stal in de buitenlucht komen.

Receptor

De locatie waar de luchtkwaliteit bepaald wordt.

Dit hangt af van het project en wordt daarom per project opgenomen in een luchtkwaliteitberekening. Er wordt onderscheid gemaakt tussen toetspunten en rekenpunten. Op receptoren die aangeduid zijn als toetspunten, wordt onderzocht of de berekende concentraties voldoen aan de grenswaarden. Op receptoren die aangeduid zijn als rekenpunten, vindt geen toetsing van de rekenresultaten aan de grenswaarden plaats.

Stof

(Luchtverontreinigende) stof in de fysieke leefomgeving.

Luchtkwaliteitberekeningen worden veelal uitgevoerd voor in de EU-richtlijnen benoemde stoffen, zoals stikstofdioxide (NO2), fijnstof (PM10 of PM2.5) en elementair koolstof (EC). De rekensoftware voor berekeningen langs wegen ondersteunt deze stoffen. De monitoring vindt (vooralsnog) plaats op NO2 en fijnstof.

Correctie

Een correctie op de totale concentratie.

Correcties kunnen betrekking hebben op één of enkele receptoren of op een geografisch afgebakend gebied waar aangepaste achtergrondconcentraties toegepast worden in een berekening. Een voorbeeld van een correctiegebied is het IJmondgebied. De grootschalige achtergrondconcentraties worden normaal gesproken op 1x1 km2 in een luchtkwaliteitberekening meegenomen. In dit gebied is echter sprake van specifieke emissies van luchtverontreinigende stoffen op een kleiner schaalniveau. Een correctiegebied met achtergrondconcentraties op een kleiner schaalniveau maakt een gedetailleerdere berekening van luchtverontreinigende stoffen mogelijk. Bij correcties op één of enkele receptoren is sprake van een bijzondere situatie waar de standaard rekenmethoden beperkt op van toepassing zijn. Aan de hand van windtunnelonderzoek wordt een gedetailleerdere analyse uitgevoerd van de concentraties luchtverontreinigende stoffen. De berekende concentraties worden hierop gecorrigeerd.

Concentratie

De hoeveelheid gas of deeltjes per kubieke meter lucht.

Met een luchtkwaliteitberekening worden jaargemiddelde concentraties luchtverontreinigende stoffen bepaald op de receptoren. Een gebruikelijke eenheid is microgram per kubieke meter (µg/m3).

Grootschalige concentratie

De concentratie die is berekend met een algemene methode op een schaal van 1x1 kilometer en op basis van alle emissieobjecten in binnen- en buitenland.

De grootschalige concentraties en bijbehorende dubbeltellingscorrecties op 1x1 km2 worden jaarlijks vastgesteld door de minister van Infrastructuur en Waterstaat. Dubbeltelling kan ontstaan als de lokale invloed van een bestaand object apart wordt berekend en bij de grootschalige bijdrage wordt opgeteld. Bij de berekeningen in de Monitoring Luchtkwaliteit wordt de veehouderijbijdrage, respectievelijk de wegverkeersbijdrage, bij de grootschalige concentraties (GCN) opgeteld. Dit zorgt voor dubbeltellingen, omdat de concentratiebijdrage van de veehouderijsector, respectievelijk de sector verkeer en vervoer, al is meegenomen in de berekening van de grootschalige concentraties. De rekenresultaten in de Monitoring Luchtkwaliteit zijn gecorrigeerd voor deze dubbeltellingen. Alle correcties op dubbeltellingen in de concentratiebijdragen (inclusief HWN) worden bij de GCN opgeteld volgens vergelijking: GCN + correcties = achtergrondconcentratie. Een negatieve correctieterm heeft een lager eindresultaat tot gevolg.

Emissiefactor

De hoeveelheid luchtverontreiniging (van een bepaalde stof) die uitgeworpen wordt per eenheid van activiteit.

Voor emissies van verkeer worden emissiefactoren typisch in gram per voertuigtype per kilometer (g/km) weergegeven. Voor emissies van veehouderijen is dit typisch gram per dier per jaar (g/dier/jaar). De emissiefactoren worden jaarlijks vastgesteld door de minister van Infrastructuur en Waterstaat.

Reductiefactor

De fractie waarmee de PM10 emissies behorende bij aanvullende techniek worden verlaagd.

Reductiefactoren horen bij een aanvullende techniek. Er kan ook worden afgeweken van de standaard maatregelen, waarbij een zelfgedefinieerde reductiefactor van toepassing is.

Meteorologische gegevens

De meteorologische gegevens die relevant zijn voor een luchtkwaliteitberekening.

Meteorologische gegevens betreffen onder meer de windrichting, windsnelheid, temperatuur en de hoeveelheid bewolking. Deze gegevens worden jaarlijks vastgesteld door de minister van Infrastructuur en Waterstaat.

Ruwheid

De grootheid om de mate van variatie in een oppervlakte met uitstekende delen, punten en onregelmatigheden uit te drukken.

De verspreiding van luchtverontreinigende stoffen tussen het emissieobject en de receptor wordt onder andere beïnvloed door de ruwheid van het landoppervlakte. De verspreiding over het open veld wijkt sterk af van die over een bosgebied of in een stad. De ruwheidskaart wordt jaarlijks vastgesteld door de minister van Infrastructuur en Waterstaat.

Huisvestingssysteem

Een systeem in een stal waarin dieren van dezelfde diercategorie zitten.

Het gaat bijvoorbeeld om hokinrichting, vloeren en mestkelders. In één stal kunnen meerdere huisvestingssystemen zitten. Bij elk huisvestingssysteem hoort een emissiefactor voor fijnstof, ammoniak en geur. Deze is nodig om de emissie van deze stoffen vanuit een stal te kunnen berekenen. In een systeembeschrijving staat een omschrijving van het systeem en waarom het systeem de emissies reduceert. De huisvestingssystemen en de nummers van de bijbehorende systeembeschrijvingen staan in bijlage V van de Omgevingsregeling. Let op: luchtwassers waren voorheen aangemerkt als huisvestingssysteem. Ze staan nu op de lijst met aanvullende technieken.

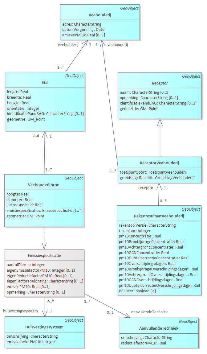
Aanvullende techniek

Een techniek die is bedoeld om de uitstoot van ammoniak, fijnstof of geur te reduceren.

Een aanvullende techniek is bijvoorbeeld een filter, warmtewisselaar of luchtwasser. Bij elke aanvullende techniek hoort een reductiepercentage voor fijnstof, ammoniak en geur. Deze is nodig om de emissie van deze stoffen vanuit een stal te kunnen berekenen. De lijst met aanvullende technieken en het nummer van bijbehorende systeembeschrijving staat in bijlage VI van de Omgevingsregeling.

Logisch model

Het logisch model is de uitwerking van een conceptueel model in een ontwerp. Dit ontwerp is nog vrij van de te gebruiken technologie, maar bevat al wel keuzes over hoe gegevens gestructureerd worden. Het werkt de begrippen uit tot objecttypen met attributen (ook wel: attribuutsoorten). Een objecttype is een logische clustering van gegevens. Attributen zijn een representatie van de eigenschappen van concepten op gegevensniveau. Merk op dat het conceptueel model een andere focus heeft dan het logisch model, waardoor niet elk begrip in het conceptueel model ook tot een objecttype in het logisch model leidt.

Diagrammen

Klik op een diagram om naar een specifiek objecttype toe te springen.

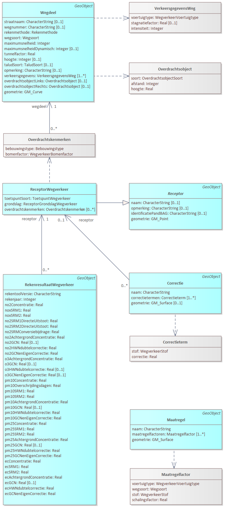
Wegverkeer

Veehouderijen


Klik op het diagram om naar een specifiek objecttype toe te springen.

Generiek


Klik op het diagram om naar een specifiek objecttype toe te springen.

Objecttypen

AanvullendeTechniek

StereotypeObjecttype
DefinitieBeschrijving van de aanvullende maatregelen die zijn genomen om de emissie te beperken.
ToelichtingDe RAV maatregel geeft aan welke emissiereductie een maatregel tot gevolg heeft.

omschrijving

StereotypeAttribuutsoort
DefinitieEen beschrijving van de RAV maatregel.
TypeCharacterString
Identificerendnee
Kardinaliteit1

reductiefactorPM10

StereotypeAttribuutsoort
DefinitieDe fractie waarmee de PM10 emissies behorende bij de code voor de aanvullende techniek worden verlaagd.
ToelichtingDit wijkt af van de rekenwijze zoals gehanteerd bij schalingsfactoren (onderdeel van maatregelfactor).
TypeReal
Identificerendnee
Kardinaliteit1
Minimale waarde0
Maximale waarde1

Correctie

StereotypeObjecttype
DefinitieEen bestuurlijke beslissing waarin een correctie op concentraties is gedefinieerd.
ToelichtingDe berekende concentraties op een locatie kunnen worden gecorrigeerd door middel van een absolute correctieterm. De term kan toegekend worden aan een specifieke locatie of aan een gebied.

naam

StereotypeAttribuutsoort
DefinitieEen verzameling woorden die praktisch worden gebruikt om een correctie te duiden.
TypeCharacterString
Identificerendnee
Lengte1..30
Kardinaliteit1

correctietermen

StereotypeGegevensgroep
DefinitieNumerieke waardes voor de correcties voor specifieke stoffen.
TypeCorrectieterm
Identificerendnee
Kardinaliteit1..*

geometrie

StereotypeAttribuutsoort
DefinitieGeometrie die de ligging en vorm van het correctiegebied beschrijft.
ToelichtingAls de correctie is gerelateerd aan een receptor dan is de geometrie van de correctie een polygoon die is afgeleid van de locatie van de receptor.
TypeGM_Surface
Identificerendnee
Kardinaliteit0..1
ConstraintsALS (receptor == NULL) DAN (geometrie != NULL) ANDERS (geometrie == NULL).

receptor

TypeAssociatie
StereotypeRelatiesoort
BronCorrectie
Kardinaliteit bron0..*
DoelReceptorWegverkeer
Rol doelreceptor
Kardinaliteit doel0..1
ConstraintsALS (geometrie == NULL) DAN (receptor != NULL) ANDERS (receptor == NULL).

GeoObject

StereotypeObjecttype
DefinitieAbstractie van een fenomeen in de werkelijkheid, dat direct of indirect is geassocieerd met een locatie relatief ten opzichte van de aarde.

identificatie

StereotypeAttribuutsoort
DefinitieUnieke identificatiecode van een informatieobject binnen de context van een registratie.
TypeCharacterString
Formeel patroon^\d{8}_\d{1,25}$
Identificerendja
Lengte1..25
Kardinaliteit1

domein

StereotypeAttribuutsoort
DefinitieAanduiding van het domein waarbinnen de identificatie uniek is.
TypeCharacterString
Identificerendnee
Kardinaliteit1

registratiegegevens

Naamgeregistreerd met
TypeAssociatie
StereotypeRelatiesoort
BronGeoObject
DoelRegistratie
Rol doelregistratiegegevens

Huisvestingssysteem

StereotypeObjecttype
DefinitieBeschrijving van het soort stalsysteem dat wordt gebruikt om de dieren te houden zoals gedefinieerd in de Regeling Ammoniak en Veehouderij.
ToelichtingHet gaat om pure emissies in combinatie met stalsystemen. De RAV factor wordt gebruikt om de emissie te bepalen. RAV factoren worden jaarlijks vastgesteld.

omschrijving

StereotypeAttribuutsoort
DefinitieEen beschrijving van het staltype op basis van de RAV factor code.
TypeCharacterString
Identificerendnee
Kardinaliteit1

emissiefactorPM10

StereotypeAttribuutsoort
DefinitieDe op basis van de RAV factor code berekende emissie factor voor PM10.
TypeInteger
Eenheidgram / dier / jaar
Identificerendnee
Kardinaliteit1
Minimale waarde0

Maatregel

StereotypeObjecttype
DefinitieEen bestuurlijke beslissing waarin een emissiemaatregel is gedefinieerd.
ToelichtingEen maatregel reduceert emissies en heeft effect op één of meer voertuigtypen en snelheidstypen.

naam

StereotypeAttribuutsoort
DefinitieEen verzameling woorden die praktisch worden gebruikt om een maatregel te duiden.
TypeCharacterString
Identificerendnee
Lengte1..80
Kardinaliteit1

maatregelfactoren

StereotypeGegevensgroep
DefinitieSpecificatie van de combinaties van voertuigtype en snelheidstype waarvoor een maatregel geldt.
TypeMaatregelfactor
Identificerendnee
Kardinaliteit1..*

geometrie

StereotypeAttribuutsoort
DefinitieGeometrie die de ligging en vorm van het maatregelgebied beschrijft.
TypeGM_Surface
Identificerendnee
Kardinaliteit1

Organisatie

StereotypeObjecttype
DefinitieEen bestuurlijke organisatie die gegevens aanlevert voor wegverkeer en/of veehouderijen.

kvkNummer

StereotypeAttribuutsoort
DefinitieHet KVK-nummer van de overheidsorganisatie die bronhouder is van de gegevens.
TypeInteger
Formeel patroon^\d{8}$
Patroon8 Cijfers
Identificerendja
Kardinaliteit1

naam

StereotypeAttribuutsoort
DefinitieDe naam van de organisatie.
TypeCharacterString
Identificerendnee
Lengte1..50
Kardinaliteit1

typeOverheid

StereotypeAttribuutsoort
DefinitieEen code die aangeeft of de organisatie een gemeente, provincie, waterschap of rijksoverheidsorganisatie is.
TypeJurisdictietype
Identificerendnee
Lengte1
Kardinaliteit1

geometrie

StereotypeAttribuutsoort
DefinitieDe bestuurlijke grens van de organisatie.
TypeGM_Surface
Identificerendnee
Kardinaliteit1

Receptor

StereotypeObjecttype
DefinitieLocatie waarop de concentratie wordt berekend als gevolg van emissies.
ToelichtingDe emissie van een bron verspreidt zich over de omgeving en genereert daar een concentratiebijdrage. Op de receptor wordt de totale concentratie berekend als gevolg van de grootschalige concentratie en de concentratiebijdrage.

naam

StereotypeAttribuutsoort
DefinitieEen verzameling woorden die praktisch worden gebruikt om een receptor te duiden.
TypeCharacterString
Identificerendnee
Lengte1..80
Kardinaliteit0..1
ConstraintsALS ((type == ReceptorWegverkeer) && (monitoringsronde NOT IN [2021, 2022])) DAN (naam != NULL)

opmerking

StereotypeAttribuutsoort
DefinitieOpmerkingen die betrekking hebben op de ingevulde waarden.
TypeCharacterString
Identificerendnee
Lengte1..200
Kardinaliteit0..1

identificatiePandBAG

StereotypeAttribuutsoort
DefinitieVerwijzing naar de identificatie van het pand zoals opgenomen in de Basisregistratie Adressen en Gebouwen (BAG).
TypeCharacterString
Formeel patroon^\d{16}$
Patroon16 Cijfers waarbij voorloop nullen zijn toegestaan
Identificerendnee
Lengte16
Kardinaliteit0..1

geometrie

StereotypeAttribuutsoort
DefinitieGeometrie die de ligging van de receptor beschrijft.
TypeGM_Point
Identificerendnee
Kardinaliteit1

ReceptorVeehouderij

StereotypeObjecttype
DefinitieKenmerken van een locatie waarop de concentratie als gevolg van de veehouderijbrage wordt berekend.

toetspuntSoort

StereotypeAttribuutsoort
DefinitieGeeft aan voor welke stof/stoffen het punt een toetspunt is.
ToelichtingDeze informatie is alleen van belang voor het uitvoeren van de monitoring, niet voor het uitvoeren van een losse berekening.
TypeToetspuntVeehouderij
Identificerendnee
Kardinaliteit1
ConstraintsALS (grondslag IN [1, 4, 5]) DAN (toetspuntSoort != 'Geen') ANDERS (toetspuntSoort == 'Geen')

grondslag

StereotypeAttribuutsoort
DefinitieDe wettelijke basis voor het wel of niet moeten beoordelen van de luchtkwaliteit op de specifieke locatie voor veehouderijen.
ToelichtingWaarde laat zien op welke grond dit punt is gekwalificeerd als rekenpunt in plaats van toetspunt.
TypeReceptorGrondslagVeehouderij
Identificerendnee
Kardinaliteit1
ConstraintsALS (toetspuntSoort != 'Geen') DAN (grondslag IN [1, 4, 5]) ANDERS (grondslag IN [2, 3])

veehouderij

TypeAssociatie
StereotypeRelatiesoort
BronReceptorVeehouderij
Kardinaliteit bron1..*
DoelVeehouderij
Rol doelveehouderij
Kardinaliteit doel1
ConstraintskvkNummer == veehouderij.kvkNummer

ReceptorWegverkeer

StereotypeObjecttype
DefinitieKenmerken van een locatie waarop de concentratie als gevolg van de wegbijdrage wordt berekend.

toetspuntSoort

StereotypeAttribuutsoort
DefinitieGeeft aan voor welke stof/stoffen het punt een toetspunt is.
ToelichtingDeze informatie is alleen van belang voor het uitvoeren van de monitoring, niet voor het uitvoeren van een losse berekening.
TypeToetspuntWegverkeer
Identificerendnee
Kardinaliteit1
ConstraintsALS (grondslag == 0) DAN (toetspuntSoort != 'Geen') ANDERS (toetspuntSoort == 'Geen')

grondslag

StereotypeAttribuutsoort
DefinitieDe wettelijke basis voor het wel of niet moeten beoordelen van de luchtkwaliteit op de specifieke locatie voor wegverkeer.
ToelichtingWaarde laat zien op welke grond dit punt is gekwalificeerd als rekenpunt in plaats van toetspunt.
TypeReceptorGrondslagWegverkeer
Identificerendnee
Kardinaliteit1
ConstraintsALS (toetspuntSoort != 'Geen') DAN (grondslag == 0) ANDERS (grondslag != 0)

overdrachtskenmerken

StereotypeGegevensgroep
DefinitieVerzameling kenmerken behorende bij de virtuele lijn tussen het wegdeel en de receptor zoals die voor een SRM1 berekening worden gedefinieerd.
TypeOverdrachtskenmerken
Identificerendnee
Kardinaliteit0..*
ConstraintsALS (overdrachtskenmerken != NULL) DAN (overdrachtskenmerken.wegdeel.rekenmethode == 'SRM1').

Registratie

StereotypeObjecttype
DefinitieVastlegging van een versie van een set gegevens.

tijdstipRegistratie

StereotypeAttribuutsoort
DefinitieTijdsaanduiding van het moment waarop deze versie van het informatieobject is opgenomen in de registratie.
TypeDateTime
Identificerendnee
Kardinaliteit0..1

versie

StereotypeAttribuutsoort
DefinitieVersieaanduiding van een informatieobject.
TypeCharacterString
Identificerendnee
Kardinaliteit0..1

RekenresultaatVeehouderij

StereotypeObjecttype
DefinitieDe berekende concentraties van een luchtkwaliteitsberekening voor veehouderijen inclusief de concentratieopbouw en informatie over de gebruikte versie van de rekentool en het rekenjaar.

rekentoolVersie

StereotypeAttribuutsoort
DefinitieDe versie van de rekentool waarmee de berekening is uitgevoerd.
TypeCharacterString
Identificerendnee
Kardinaliteit1

rekenjaar

StereotypeAttribuutsoort
DefinitieHet jaartal waarvoor de berekening is uitgevoerd en waarop de resultaten betrekking hebben.
TypeInteger
Identificerendnee
Kardinaliteit1

pm10Concentratie

StereotypeAttribuutsoort
DefinitieDe berekende totale PM10 concentratie op de receptor.
TypeReal
Eenheidmicrogram / kubieke meter
Identificerendnee
Kardinaliteit1

pm10BronbijdrageConcentratie

StereotypeAttribuutsoort
DefinitieDe berekende bronbijdrage voor PM10 concentraties op de receptor.
TypeReal
Eenheidmicrogram / kubieke meter
Identificerendnee
Kardinaliteit1

pm10AchtergrondConcentratie

StereotypeAttribuutsoort
DefinitiePM10 achtergrondconcentratie waarmee gerekend is (inclusief correctie voor dubbeltelling).
TypeReal
Eenheidmicrogram / kubieke meter
Identificerendnee
Kardinaliteit1

pm10GCNConcentratie

StereotypeAttribuutsoort
DefinitieDe grootschalige achtergrondconcentratie PM10 in de GCN kaart.
TypeReal
Eenheidmicrogram / kubieke meter
Identificerendnee
Kardinaliteit1

pm10DubtelcorrectieConcentratie

StereotypeAttribuutsoort
DefinitieToegepaste dubbeltellingscorrectie voor de bijdrage van veehouderijen op de PM10 concentratie.
TypeReal
Eenheidmicrogram / kubieke meter
Identificerendnee
Kardinaliteit1

pm10Overschrijdingsdagen

StereotypeAttribuutsoort
DefinitieHet berekende aantal overschrijdingsdagen op de receptor.
TypeReal
Eenheiddag / jaar
Identificerendnee
Kardinaliteit1

pm10BronbijdrageOverschrijdingsdagen

StereotypeAttribuutsoort
DefinitieDe berekende bronbijdrage voor PM10 overschrijdingsdagen op de receptor.
TypeReal
Eenheiddag / jaar
Identificerendnee
Kardinaliteit1

pm10AchtergrondOverschrijdingsdagen

StereotypeAttribuutsoort
DefinitiePM10 overschrijdingsdagen op basis van de achtergrond waarmee gerekend is (inclusief correctie voor dubbeltelling).
TypeReal
Eenheiddag / jaar
Identificerendnee
Kardinaliteit1

pm10GCNOverschrijdingsdagen

StereotypeAttribuutsoort
DefinitieHet aantal overschrijdingsdagen op basis van de GCN.
TypeReal
Eenheiddag / jaar
Identificerendnee
Kardinaliteit1

pm10DubtelcorrectieOverschrijdingsdagen

StereotypeAttribuutsoort
DefinitieToegepaste dubbeltellingscorrectie voor de bijdrage van veehouderijen op het aantal PM10 overschrijdingsdagen.
TypeReal
Eenheiddag / jaar
Identificerendnee
Kardinaliteit1

isCluster

StereotypeAttribuutsoort
DefinitieOf het een cluster berekening is of niet.
Typeboolean
Identificerendja
Kardinaliteit1

receptor

TypeAssociatie
Stereotype
BronRekenresultaatVeehouderij
Kardinaliteit bron0..*
DoelReceptorVeehouderij
Rol doelreceptor
Kardinaliteit doel1

RekenresultaatWegverkeer

StereotypeObjecttype
DefinitieDe berekende concentraties van een luchtkwaliteitsberekening voor wegverkeer inclusief de concentratieopbouw en informatie over de gebruikte versie van de rekentool en het rekenjaar.

rekentoolVersie

StereotypeAttribuutsoort
DefinitieDe versie van de rekentool waarmee de berekening is uitgevoerd.
TypeCharacterString
Identificerendnee
Kardinaliteit1

rekenjaar

StereotypeAttribuutsoort
DefinitieHet jaartal waarvoor de berekening is uitgevoerd en waarop de resultaten betrekking hebben.
TypeInteger
Identificerendnee
Kardinaliteit1

no2Concentratie

StereotypeAttribuutsoort
DefinitieDe berekende totale jaargemiddelde concentratie NO2 op de receptor.
TypeReal
Eenheidmicrogram / kubieke meter
Identificerendnee
Kardinaliteit1

noxSRM1

StereotypeAttribuutsoort
DefinitieDe berekende SRM1 bijdrage voor NOx op de receptor.
TypeReal
Eenheidmicrogram / kubieke meter
Identificerendnee
Kardinaliteit1

noxSRM2

StereotypeAttribuutsoort
DefinitieDe berekende SRM2 bijdrage voor NOx op de receptor.
TypeReal
Eenheidmicrogram / kubieke meter
Identificerendnee
Kardinaliteit1

no2SRM1DirecteUitstoot

StereotypeAttribuutsoort
DefinitieDe berekende SRM1 concentratie direct uitgestoten voor NO2 op de receptor.
TypeReal
Eenheidmicrogram / kubieke meter
Identificerendnee
Kardinaliteit1

no2SRM2DirecteUitstoot

StereotypeAttribuutsoort
DefinitieDe berekende SRM2 concentratie direct uitgestoten voor NO2 op de receptor.
TypeReal
Eenheidmicrogram / kubieke meter
Identificerendnee
Kardinaliteit1

no2SRMConversiebijdrage

StereotypeAttribuutsoort
DefinitieDe berekende conversiebijdrage van NO2 uit NO en O3.
TypeReal
Eenheidmicrogram / kubieke meter
Identificerendnee
Kardinaliteit1

no2AchtergrondConcentratie

StereotypeAttribuutsoort
DefinitieNO2 achtergrondconcentratie waarmee gerekend is (inclusief correctie voor dubbeltelling, verfijningsvelden en puntcorrecties).
TypeReal
Eenheidmicrogram / kubieke meter
Identificerendnee
Kardinaliteit1

no2GCN

StereotypeAttribuutsoort
DefinitieDe grootschalige achtergrondconcentratie NO2 in de GCN kaart.
TypeReal
Eenheidmicrogram / kubieke meter
Identificerendnee
Kardinaliteit0..1
ConstraintsALS (monitoringsronde IN [2021, 2022]) DAN (no2GCN == NULL) ANDERS (no2GCN != NULL)

no2HWNdubtelcorrectie

StereotypeAttribuutsoort
DefinitieToegepaste dubbeltellingscorrectie voor de bijdrage van hoofdwegennet op NO2 concentratie.
TypeReal
Eenheidmicrogram / kubieke meter
Identificerendnee
Kardinaliteit1

no2GCNenEigenCorrectie

StereotypeAttribuutsoort
DefinitieCorrectiewaarde voor NO2 die kan bestaan uit een correctie op de GCN (bijv. Schiphol correctie) en/of een eigen correctie op de wegbijdrage als gevolg van een windtunnelonderzoek.
TypeReal
Eenheidmicrogram / kubieke meter
Identificerendnee
Kardinaliteit1

o3AchtergrondConcentratie

StereotypeAttribuutsoort
DefinitieO3 achtergrond waarmee gerekend is (inclusief correctie voor dubbeltelling, verfijningsvelden en puntcorrecties).
TypeReal
Eenheidmicrogram / kubieke meter
Identificerendnee
Kardinaliteit1

o3GCN

StereotypeAttribuutsoort
DefinitieDe grootschalige achtergrondconcentratie O3 in de GCN kaart.
TypeReal
Eenheidmicrogram / kubieke meter
Identificerendnee
Kardinaliteit0..1
ConstraintsALS (monitoringsronde IN [2021, 2022]) DAN o3GCN == NULL) ANDERS (o3GCN != NULL)

o3HWNdubtelcorrectie

StereotypeAttribuutsoort
DefinitieToegepaste dubbeltellingscorrectie voor de bijdrage van hoofdwegennet op O3 concentratie.
TypeReal
Eenheidmicrogram / kubieke meter
Identificerendnee
Kardinaliteit0..1
ConstraintsALS (monitoringsronde IN [2021, 2022]) DAN (o3HWNdubtelcorrectie == NULL) ANDERS (o3HWNdubtelcorrectie != NULL)

o3GCNenEigenCorrectie

StereotypeAttribuutsoort
DefinitieCorrectiewaarde voor O3 die kan bestaan uit een correctie op de GCN (bijv. Schiphol correctie) en/of een eigen correctie op de wegbijdrage als gevolg van een windtunnelonderzoek.
TypeReal
Eenheidmicrogram / kubieke meter
Identificerendnee
Kardinaliteit0..1
ConstraintsALS (monitoringsronde IN [2021, 2022]) DAN (o3GCNenEigenCorrectie == NULL) ANDERS (o3GCNenEigenCorrectie != NULL)

pm10Concentratie

StereotypeAttribuutsoort
DefinitieDe berekende totale PM10 concentratie op de receptor.
TypeReal
Eenheidmicrogram / kubieke meter
Identificerendnee
Kardinaliteit1

pm10Overschrijdingsdagen

StereotypeAttribuutsoort
DefinitieHet berekende aantal overschrijdingsdagen op de receptor.
TypeReal
Eenheiddag / jaar
Identificerendnee
Kardinaliteit1

pm10SRM1

StereotypeAttribuutsoort
DefinitieDe berekende SRM1 bijdrage voor PM10 op de receptor.
TypeReal
Eenheidmicrogram / kubieke meter
Identificerendnee
Kardinaliteit1

pm10SRM2

StereotypeAttribuutsoort
DefinitieDe berekende SRM2 bijdrage voor PM10 op de receptor.
TypeReal
Eenheidmicrogram / kubieke meter
Identificerendnee
Kardinaliteit1

pm10AchtergrondConcentratie

StereotypeAttribuutsoort
DefinitiePM10 achtergrondconcentratie waarmee gerekend is (inclusief correctie voor dubbeltelling, verfijningsvelden en puntcorrecties).
TypeReal
Eenheidmicrogram / kubieke meter
Identificerendnee
Kardinaliteit1

pm10GCN

StereotypeAttribuutsoort
DefinitieDe grootschalige achtergrondconcentratie PM10 in de GCN kaart.
TypeReal
Eenheidmicrogram / kubieke meter
Identificerendnee
Kardinaliteit0..1
ConstraintsALS (monitoringsronde IN [2021, 2022]) DAN (pm10GCN == NULL) ANDERS (pm10GCN != NULL)

pm10HWNdubtelcorrectie

StereotypeAttribuutsoort
DefinitieToegepaste dubbeltellingscorrectie voor de bijdrage van hoofdwegennet op PM10 concentratie.
TypeReal
Eenheidmicrogram / kubieke meter
Identificerendnee
Kardinaliteit1

pm10GCNenEigenCorrectie

StereotypeAttribuutsoort
DefinitieCorrectiewaarde voor PM10 die kan bestaan uit een correctie op de GCN (bijv. IJmond correctie) en/of een eigen correctie op de wegbijdrage als gevolg van een windtunnelonderzoek.
TypeReal
Eenheidmicrogram / kubieke meter
Identificerendnee
Kardinaliteit1

pm25Concentratie

StereotypeAttribuutsoort
DefinitieDe berekende totale jaargemiddelde concentratie PM2.5 op de receptor.
TypeReal
Eenheidmicrogram / kubieke meter
Identificerendnee
Kardinaliteit1

pm25SRM1

StereotypeAttribuutsoort
DefinitieDe berekende SRM1 bijdrage voor PM2.5 op de receptor.
TypeReal
Eenheidmicrogram / kubieke meter
Identificerendnee
Kardinaliteit1

pm25SRM2

StereotypeAttribuutsoort
DefinitieDe berekende SRM2 bijdrage voor PM2.5 op de receptor.
TypeReal
Eenheidmicrogram / kubieke meter
Identificerendnee
Kardinaliteit1

pm25AchtergrondConcentratie

StereotypeAttribuutsoort
DefinitiePM2.5 achtergrondconcentratie waarmee gerekend is (inclusief correctie voor dubbeltelling, verfijningsvelden en puntcorrecties).
TypeReal
Eenheidmicrogram / kubieke meter
Identificerendnee
Kardinaliteit1

pm25GCN

StereotypeAttribuutsoort
DefinitieDe grootschalige achtergrondconcentratie PM2.5 in de GCN kaart.
TypeReal
Eenheidmicrogram / kubieke meter
Identificerendnee
Kardinaliteit0..1
ConstraintsALS (monitoringsronde IN [2021, 2022]) DAN (pm25GCN == NULL) ANDERS (pm25GCN != NULL)

pm25HWNdubtelcorrectie

StereotypeAttribuutsoort
DefinitieToegepaste dubbeltellingscorrectie voor de bijdrage van hoofdwegennet op PM2.5 concentratie.
TypeReal
Eenheidmicrogram / kubieke meter
Identificerendnee
Kardinaliteit1

pm25GCNenEigenCorrectie

StereotypeAttribuutsoort
DefinitieCorrectiewaarde voor PM2.5 die kan bestaan uit een correctie op de GCN (waaronder Schiphol en IJmond correcties) en/of een eigen correctie op de wegbijdrage als gevolg van een windtunnelonderzoek.
TypeReal
Eenheidmicrogram / kubieke meter
Identificerendnee
Kardinaliteit1

ecConcentratie

StereotypeAttribuutsoort
DefinitieDe berekende totale jaargemiddelde concentratie EC op de receptor.
TypeReal
Eenheidmicrogram / kubieke meter
Identificerendnee
Kardinaliteit1

ecSRM1

StereotypeAttribuutsoort
DefinitieDe berekende SRM1 bijdrage voor EC op de receptor.
TypeReal
Eenheidmicrogram / kubieke meter
Identificerendnee
Kardinaliteit1

ecSRM2

StereotypeAttribuutsoort
DefinitieDe berekende SRM2 bijdrage voor EC op de receptor.
TypeReal
Eenheidmicrogram / kubieke meter
Identificerendnee
Kardinaliteit1

ecAchtergrondConcentratie

StereotypeAttribuutsoort
DefinitieEC achtergrondconcentratie waarmee gerekend is (inclusief correctie voor dubbeltelling, verfijningsvelden en puntcorrecties).
TypeReal
Eenheidmicrogram / kubieke meter
Identificerendnee
Kardinaliteit1

ecGCN

StereotypeAttribuutsoort
DefinitieDe grootschalige achtergrondconcentratie EC in de GCN kaart.
TypeReal
Eenheidmicrogram / kubieke meter
Identificerendnee
Kardinaliteit0..1
ConstraintsALS (monitoringsronde IN [2021, 2022]) DAN (ecGCN == NULL) ANDERS (ecGCN != NULL)

ecHWNdubtelcorrectie

StereotypeAttribuutsoort
DefinitieToegepaste dubbeltellingscorrectie voor de bijdrage van hoofdwegennet op EC concentratie.
TypeReal
Eenheidmicrogram / kubieke meter
Identificerendnee
Kardinaliteit1

ecGCNenEigenCorrectie

StereotypeAttribuutsoort
DefinitieCorrectiewaarde voor EC die kan bestaan uit een correctie op de GCN en/of een eigen correctie op de wegbijdrage als gevolg van een windtunnelonderzoek.
TypeReal
Eenheidmicrogram / kubieke meter
Identificerendnee
Kardinaliteit1

receptor

TypeAssociatie
StereotypeRelatiesoort
BronRekenresultaatWegverkeer
Kardinaliteit bron0..*
DoelReceptorWegverkeer
Rol doelreceptor
Kardinaliteit doel1

Stal

StereotypeObjecttype
DefinitieEen inrichting waarbinnen zich vee bevindt.

lengte

StereotypeAttribuutsoort
DefinitieDe grootste afmeting van een als rechthoek gedefinieerde stal.
TypeReal
Eenheidmeter
Identificerendnee
Kardinaliteit1
Minimale waarde0
Maximale waarde250

breedte

StereotypeAttribuutsoort
DefinitieDe kleinste afmeting van een als rechthoek gedefinieerde stal.
TypeReal
Eenheidmeter
Identificerendnee
Kardinaliteit1
Minimale waarde0
Maximale waarde100

hoogte

StereotypeAttribuutsoort
DefinitieDe hoogte van de stal boven maaiveld.
TypeReal
Eenheidmeter
Identificerendnee
Kardinaliteit1
Minimale waarde0
Maximale waarde100

orientatie

StereotypeAttribuutsoort
DefinitieDe hoek in graden tussen de lange zijde van de stal en de x-as van het RD coördinatenstelsel (0 tot 180 graden).
TypeInteger
Eenheidgraden
Identificerendnee
Kardinaliteit1
Minimale waarde0
Maximale waarde180

identificatiePandBAG

StereotypeAttribuutsoort
DefinitieVerwijzing naar de identificatie van het pand zoals opgenomen in de Basisregistratie Adressen en Gebouwen (BAG).
ToelichtingDe identificatie van het pand bestaat altijd uit 16 cijfers waarbij voorloop nullen zijn toegestaan.
TypeCharacterString
Formeel patroon^\d{16}$
Patroon16 Cijfers waarbij voorloop nullen zijn toegestaan.
Identificerendnee
Lengte16
Kardinaliteit0..1

geometrie

StereotypeAttribuutsoort
DefinitieGeometrie die het middelpunt (centroïde) van de stal beschrijft.
TypeGM_Point
Identificerendnee
Kardinaliteit1

veehouderij

TypeAssociatie
StereotypeRelatiesoort
BronStal
Kardinaliteit bron1..*
DoelVeehouderij
Rol doelveehouderij
Kardinaliteit doel1
ConstraintskvkNummer == veehouderij.kvkNummer

Veehouderij

StereotypeObjecttype
DefinitieEen bedrijf waar men vee houdt.

adres

StereotypeAttribuutsoort
DefinitieAdresgegevens van het desbetreffende bedrijf.
ToelichtingStraatnaam en nummer van het bedrijf.
TypeCharacterString
Identificerendnee
Lengte1..50
Kardinaliteit1

datumVergunning

StereotypeAttribuutsoort
DefinitieDe datum waarop de verstrekte milieuvergunning is afgegeven.
TypeDate
Identificerendnee
Kardinaliteit1

emissiePM10

StereotypeAttribuutsoort
DefinitieDe berekende totale PM10 emissie van alle bronnen die bij de veehouderij horen.
TypeReal
Eenheidkilogram / jaar
Identificerendnee
Kardinaliteit0..1
Minimale waarde0

Veehouderijbron

StereotypeObjecttype
DefinitieEen plaats aan of nabij een stal waar de emissies vanuit die stal in de buitenlucht komen.
ToelichtingDe emissiebron heeft specifieke kenmerken (bijv. hoogte) die de mate van verspreiding van de emissie bepalen.

hoogte

StereotypeAttribuutsoort
DefinitieDe hoogte van de veehouderijbron boven maaiveld.
TypeReal
Eenheidmeter
Identificerendnee
Kardinaliteit1
Minimale waarde0
Maximale waarde200

diameter

StereotypeAttribuutsoort
DefinitieDe grootst mogelijke afstand tussen twee punten op cirkel van de veehouderijbron.
ToelichtingIn de berekening wordt uitgegaan van een cirkelvormige bron met bijbehorende diameter.
TypeReal
Eenheidmeter
Identificerendnee
Kardinaliteit1
Minimale waarde0
Maximale waarde50

uittreesnelheid

StereotypeAttribuutsoort
DefinitieDe snelheid waarmee de emissie vrij komt in de verticale richting.
TypeReal
Eenheidmeter / seconde
Identificerendnee
Kardinaliteit1

emissiespecificaties

StereotypeGegevensgroep
DefinitieEen verzameling kenmerken van een veehouderijbron die relevant is om de hoeveelheid emissie van die veehouderijbron te bepalen.
TypeEmissiespecificatie
Identificerendnee
Kardinaliteit1..*

geometrie

StereotypeAttribuutsoort
DefinitieGeometrie die de ligging van de emissiebron beschrijft.
TypeGM_Point
Identificerendnee
Kardinaliteit1

stal

TypeAssociatie
StereotypeRelatiesoort
BronVeehouderijbron
Kardinaliteit bron1..*
DoelStal
Rol doelstal
Kardinaliteit doel1
ConstraintskvkNummer == stal.kvkNummer

Wegdeel

StereotypeObjecttype
DefinitieEen deel van een weg waarvan de eigenschappen, die van invloed zijn op de concentraties luchtverontreinigende stoffen, gelijk blijven.

straatnaam

StereotypeAttribuutsoort
DefinitieDe straatnaam zoals als aangeduid in het NWB of een eigen beschrijving wanneer de straat in het NWB niet bestaat.
TypeCharacterString
Identificerendnee
Lengte1..30
Kardinaliteit0..1
ConstraintsALS (wegnummer == NULL) DAN (straatnaam != NULL)

wegnummer

StereotypeAttribuutsoort
DefinitieHet wegnummer zoals aangeduid in het NWB.
TypeCharacterString
Identificerendnee
Lengte1..7
Kardinaliteit0..1
ConstraintsALS (straatnaam == NULL) DAN (wegnummer != NULL)

rekenmethode

StereotypeAttribuutsoort
DefinitieGeeft aan of SRM1 of SRM2 van toepassing is op het wegdeel.
ToelichtingOm een SRM1 berekening uit te kunnen voeren, is altijd een koppeling met een receptor vereist. De wettelijke onderlinge afstand tussen receptoren is gesteld op 100 meter. Voor wegdelen is geen minimale lengte vastgesteld en om deze reden zijn wegdelen met rekenmethode SRM1 waarbij een koppeling met een receptorontbreekt wel toegestaan.
TypeRekenmethode
Identificerendnee
Lengte1..40
Kardinaliteit1

wegsoort

StereotypeAttribuutsoort
DefinitieHet soort weg vanuit het perspectief van snelheid en doorstroming.
TypeWegsoort
Identificerendnee
Lengte1..2
Kardinaliteit1
ConstraintsALS (rekenmethode == 'SRM1') DAN (wegsoort IN ['b','c','d','e']) ANDERS (wegsoort IN ['92','93','94']).

maximumsnelheid

StereotypeAttribuutsoort
DefinitieWettelijke maximumsnelheid op het wegdeel. Voor wegdelen met een dynamische maximumsnelheid wordt hier de laagste maximumsnelheid aangegeven.
ToelichtingDe maximumsnelheid wordt niet gebruikt voor een SRM1 berekening. In dat geval dient de waarde voor toetsing aan de werkelijkheid.
TypeInteger
Eenheidkilometer / uur
Identificerendnee
Kardinaliteit1
Minimale waarde0
Maximale waarde130

maximumsnelheidDynamisch

StereotypeAttribuutsoort
DefinitieVoor wegdelen waarop de maximumsnelheid dynamisch is, geeft dit de hoogste maximumsnelheid op het wegdeel aan.
ToelichtingDe maximumsnelheid wordt niet gebruikt voor een SRM1 berekening. In dat geval dient de waarde voor toetsing aan de werkelijkheid.
TypeInteger
Eenheidkilometer / uur
Identificerendnee
Kardinaliteit0..1
Minimale waarde0
Maximale waarde130
ConstraintsALS (rekenmethode == 'SRM1') DAN (maximumsnelheidDynamisch == NULL)

tunnelfactor

StereotypeAttribuutsoort
DefinitieDe factor waarmee de emissies worden vermenigvuldigd om te corrigeren voor emissies uit een tunnelmond.
ToelichtingDit is een correctie voor opbouw van emissies in een tunnel.
TypeReal
Identificerendnee
Kardinaliteit1
Minimale waarde0
Constraintstunnelfactor = 0 OR 1 =< tunnelfactor =< 999.9

hoogte

StereotypeAttribuutsoort
DefinitieDe gemiddelde hoogte van het wegdeel t.o.v. omringend maaiveld
ToelichtingDit is specifiek voor SRM2.
TypeInteger
Eenheidmeter
Identificerendnee
Kardinaliteit0..1
Minimale waarde-30
Maximale waarde30
ConstraintsALS (rekenmethode == 'SRM2') DAN (hoogte != NULL) ANDERS (hoogte == NULL).

taludSoort

StereotypeAttribuutsoort
DefinitieHet soort talud dat het wegdeel aan beide kanten begrensd.
TypeTaludSoort
Identificerendnee
Kardinaliteit0..1
ConstraintsALS (rekenmethode == 'SRM2' & hoogte != 0) DAN (taludSoort != NULL) ANDERS (taludSoort == NULL)

opmerking

StereotypeAttribuutsoort
DefinitieEen beschrijving van het wegdeel.
TypeCharacterString
Identificerendnee
Lengte1..30
Kardinaliteit0..1

verkeersgegevens

StereotypeGegevensgroep
DefinitieSpecificatie van alle voor luchtkwaliteit relevante kenmerken van het verkeer dat over een wegdeel gaat.
TypeVerkeersgegevensWeg
Identificerendnee
Kardinaliteit1..*

overdrachtsobjectRechts

StereotypeGegevensgroep
DefinitieOverdrachtsobject aan de rechterkant van een wegdeel gezien vanuit de rijrichting.
TypeOverdrachtsobject
Identificerendnee
Kardinaliteit0..1
ConstraintsALS (rekenmethode == 'SRM1') DAN (overdrachtsobjectRechts == NULL)

geometrie

StereotypeAttribuutsoort
DefinitieGeometrie die de ligging van het Wegdeel beschrijft.
TypeGM_Curve
Identificerendnee
Kardinaliteit1

Gegevensgroeptypen

Correctieterm

StereotypeGegevensgroeptype
DefinitieEen numerieke waarde voor de correctie voor een specifieke stof.
ToelichtingEr kunnen meerdere correcties voor een bepaalde stof gelden.

stof

StereotypeAttribuutsoort
DefinitieDe stof waar de correctie effect op heeft.
ToelichtingGeeft aan op welke stof het correctiegebied betrekking heeft.
TypeWegverkeerStof
Identificerendnee
Lengte1..5
Kardinaliteit1

correctie

StereotypeAttribuutsoort
DefinitieAbsolute correctie van de berekende concentratie.
TypeReal
Eenheidmicrogram / kubieke meter
Identificerendnee
Kardinaliteit1

Emissiespecificatie

StereotypeGegevensgroeptype
DefinitieEen verzameling kenmerken van een veehouderijbron die relevant is om de hoeveelheid emissie van die veehouderijbron te bepalen.

aantalDieren

StereotypeAttribuutsoort
DefinitieAantal dieren dat met het geselecteerde staltype in de stal gehouden wordt.
TypeInteger
Identificerendnee
Kardinaliteit1

eigenEmissiefactorPM10

StereotypeAttribuutsoort
DefinitieDe zelf bepaalde emissiefactor indien wordt afgeweken van het standaard huisvestingssysteem waardoor er geen standaard emissiefactor beschikbaar is.
TypeInteger
Eenheidgram / dier / jaar
Identificerendnee
Kardinaliteit0..1
ConstraintsALS (huisvestingssysteem == 'Exp. stal') DAN (eigenEmissiefactorPM10 != NULL) ANDERS (eigenEmissiefactorPM10 == NULL)

eigenReductiefactorPM10

StereotypeAttribuutsoort
DefinitieDe zelf bepaalde reductiefactor indien wordt afgeweken van de standaard maatregelen waardoor er geen standaard reductiefactor beschikbaar is.
TypeReal
Identificerendnee
Kardinaliteit0..1
Minimale waarde0
Maximale waarde1
ConstraintsALS (aanvullendeTechniek == 'Overig') DAN (eigenReductiefactorPM10 != NULL) ANDERS (eigenReductiefactorPM10 == NULL)

eigenFactorToelichting

StereotypeAttribuutsoort
DefinitieEen beschrijving die aangeeft hoe de emissiefactor en/of reductiefactor is bepaald wanneer wordt afgeweken van respectievelijk het standaard huisvestingssysteem of de standaard maatregel.
TypeCharacterString
Identificerendnee
Kardinaliteit0..1
ConstraintsALS (eigenEmissiefactorPM10 != NULL OF eigenReductiefactorPM10 != NULL) DAN (eigenFactorToeliching != NULL)

emissiePM10

StereotypeAttribuutsoort
DefinitieDe door het systeem berekende PM10 emissie op basis het aantal dieren, de emissiefactor en de reductiefactor.
TypeReal
Eenheidgram / seconde
Identificerendnee
Kardinaliteit0..1
Minimale waarde0

opmerking

StereotypeAttribuutsoort
DefinitieOpmerkingen die betrekking hebben op de ingevulde waarden.
TypeCharacterString
Identificerendnee
Kardinaliteit0..1

huisvestingssysteem

TypeAssociatie
StereotypeRelatiesoort
BronEmissiespecificatie
Kardinaliteit bron0..*
DoelHuisvestingssysteem
Rol doelhuisvestingssysteem
Kardinaliteit doel1

aanvullendeTechniek

TypeAssociatie
StereotypeRelatiesoort
BronEmissiespecificatie
Kardinaliteit bron0..*
DoelAanvullendeTechniek
Rol doelaanvullendeTechniek
Kardinaliteit doel0..1

Maatregelfactor

StereotypeGegevensgroeptype
DefinitieSpecificatie van de combinatie van een stof, voertuigtype en snelheidstype waarvoor emissies met een opgegeven factor worden geschaald.

voertuigtype

StereotypeAttribuutsoort
DefinitieType voertuig waar schalingsfactor invloed op heeft.
TypeWegverkeerVoertuigtype
Identificerendnee
Lengte1..2
Kardinaliteit1

wegsoort

StereotypeAttribuutsoort
DefinitieHet soort weg vanuit het perspectief van snelheid en doorstroming.
TypeWegsoort
Identificerendnee
Lengte1..2
Kardinaliteit1

stof

StereotypeAttribuutsoort
DefinitieDe stof waar de maatregel effect op heeft.
TypeWegverkeerStof
Identificerendnee
Lengte1..5
Kardinaliteit1

schalingsfactor

StereotypeAttribuutsoort
DefinitieDe factor waarmee de emissies worden vermenigvuldigd binnen het maatregelgebied.
ToelichtingDeze factor wordt gebruikt voor emissies van de genoemde stof, voertuigen en snelheid.
TypeReal
Identificerendnee
Kardinaliteit1
Minimale waarde0

Overdrachtskenmerken

StereotypeGegevensgroeptype
DefinitieKenmerken die voor een SRM1 berekening worden gedefinieerd.

bebouwingstype

StereotypeAttribuutsoort
DefinitieDe mate van bebouwing op de virtuele lijn tussen wegdeel en receptor voor een SRM1 berekening.
ToelichtingDe mate van bebouwing tussen de receptor en het wegdeel is bepalend voor de SRM1-bijdrage in de berekening. De canyon kan wijzigen over de lengte van het wegdeel. Daarom wordt dit overdrachtskenmerk aan de receptor gekoppeld.
TypeBebouwingstype
Identificerendnee
Kardinaliteit1

bomenfactor

StereotypeAttribuutsoort
DefinitieDe mate waarin bomen aanwezig zijn rondom het wegdeel.
ToelichtingDit kan wijzigen over de lengte van het wegdeel daarom wordt dit overdrachtskenmerk aan de receptor gekoppeld.
TypeWegverkeerBomenfactor
Identificerendnee
Kardinaliteit1

wegdeel

TypeAssociatie
StereotypeRelatiesoort
BronOverdrachtskenmerken
Kardinaliteit bron0..*
DoelWegdeel
Rol doelwegdeel
Kardinaliteit doel1

Overdrachtsobject

StereotypeGegevensgroeptype
DefinitieEen object dat invloed heeft op de verspreiding van emissies van wegverkeer op de weg.
ToelichtingEen wal of scherm.

soort

StereotypeAttribuutsoort
DefinitieBeschrijft het overdrachtsobject dat zich langs het wegdeel bevindt.
TypeOverdrachtsobjectSoort
Identificerendnee
Kardinaliteit1

afstand

StereotypeAttribuutsoort
DefinitieGeeft de afstand aan tussen het overdrachtsobject en de wegrand.
TypeInteger
Eenheidmeter
Identificerendnee
Kardinaliteit1
Minimale waarde0

hoogte

StereotypeAttribuutsoort
DefinitieDe hoogte van het overdrachtsobject langs een wegdeel.
TypeReal
Eenheidmeter
Identificerendnee
Kardinaliteit1
Minimale waarde0
Maximale waarde12

VerkeersgegevensWeg

StereotypeGegevensgroeptype
DefinitieSpecificatie van alle voor luchtkwaliteit relevante kenmerken van het verkeer dat over een wegdeel gaat.
ToelichtingHet betreft karakteristieken zoals verkeersintensiteiten, stagnaties per voertuigtype en maximumsnelheid.

voertuigtype

StereotypeAttribuutsoort
DefinitieEén van de typen voertuigen: licht verkeer, licht verkeer dynamisch, middelzwaar verkeer, zwaar verkeer of bus verkeer.
TypeWegverkeerVoertuigtype
Identificerendnee
Kardinaliteit1
ConstraintsALS (wegdeel.rekenmethode == 'SRM2' AND wegdeel.wegsoort != "92") DAN (voertuigtype != 'b'). ALS (voertuigtype == 'ld') DAN (wegdeel.maximumsnelheidDynamisch != NULL AND intensiteit > 0)

stagnatiefactor

StereotypeAttribuutsoort
DefinitieHet aandeel van de opgegeven intensiteit dat stagnatie ondervindt.
ToelichtingEr komt gedurende een bepaalde, beperkte, periode van de dag stagnatie voor. Het betreft de etmaalgemiddelde fractie van de verkeersintensiteit van het voertuigtype dat stagneert. De stagnatiefactor geeft een verfijning van de gemiddelde snelheid.
TypeReal
Identificerendnee
Kardinaliteit0..1
Minimale waarde0
Maximale waarde1
ConstraintsALS (voertuigtype == 'ld') DAN (stagnatiefactor == NULL) ANDERS (stagnatiefactor != NULL)

intensiteit

StereotypeAttribuutsoort
DefinitieHet jaargemiddelde aantal motorvoertuigen per etmaal.
ToelichtingHet kan voorkomen dat op een wegvak een dynamische maximumsnelheid geldt voor licht verkeer. In dat geval kunnen twee objecten worden aangemaakt elk met hun eigen maximumsnelheid en de bijbehorende verkeersintensiteit.
TypeInteger
Eenheidmotorvoertuigen / etmaal
Identificerendnee
Kardinaliteit1
Minimale waarde0

Enumeraties

Bebouwingstype

StereotypeEnumeratie
DefinitieEen waardelijst die verschillende vormen van bebouwing naast een weg beschrijft. De waarden zijn van het type Integer.
Mogelijke waarden
  • 1 (Brede streetcanyon): Aan beide zijden van de weg min of meer aaneengesloten bebouwing op een afstand van maximaal 60 meter van de wegas, waarbij de afstand tussen wegas en gevel kleiner is dan drie maal de hoogte van de bebouwing, maar groter is dan 1,5 x de hoogte van de bebouwing (brede streetcanyon).
  • 2 (Smalle streetcanyon): Aan beide zijden van de weg min of meer aaneengesloten bebouwing op een afstand van maximaal 60 meter van de weg, waarbij de afstand tussen wegas en gevel kleiner is dan 1,5 x de hoogte van de bebouwing.
  • 3 (Eenzijdig bebouwd): Aan één zijde min of meer aaneengesloten bebouwing op een afstand van maximaal 60 meter van de wegas, waarbij de afstand tussen wegas en gevel kleiner is dan 3 x de hoogte van de bebouwing.
  • 4 (Basistype): Wegen in een stedelijke omgeving anders dan type 1, 2, 3.

Jurisdictietype

StereotypeEnumeratie
DefinitieEen waardelijst waarin onderscheid wordt gemaakt tussen de verschillende soorten jurisdicties. De waarden zijn van het type CharacterString.
Mogelijke waarden
  • G (Gemeente)
  • P (Provincie)
  • W (Waterschap)
  • R (Rijkswaterstaat)

OverdrachtsobjectSoort

StereotypeEnumeratie
DefinitieEen waardelijst die verschillende vormen van overdrachtsobjecten langs een weg beschrijft. De waarden zijn van het type CharacterString.
Mogelijke waarden
  • s (Scherm): Een overdrachtsobject in de vorm van scherm.
  • w (Wal): Een overdrachtsobject in de vorm van een wal.

ReceptorGrondslagVeehouderij

StereotypeEnumeratie
DefinitieEen waardelijst met waarden die de grondslag beschrijven waarom een punt wel of geen toetspunt is voor veehouderijen. De waarden zijn van het type Integer.
Mogelijke waarden
  • 1 (Burgerwoning): Burgerwoning waarop getoetst moet worden
  • 2 (Eigen bedrijfswoning): Bedrijfswoning op terrein van de eigen veehouderij
  • 3 (Bedrijfswoning van naastgelegen inrichting): De bedrijfswoning van een (naastgelegen) veehouderij wordt wel beschermd tegen de belasting van fijnstof afkomstig van de veehouderijen in de omgeving maar niet beschermd tegen de belasting van fijnstof afkomstig van de eigen veehouderij.
  • 4 (Plattelandswoning): Plattelandswoningen als bedoeld in de Wet plattelandswoningen zijn planologisch onderdeel van het bedrijfsterrein, maar mogen worden bewoond door personen die geen binding hebben met het bedrijf. De plattelandswoning krijgt geen bescherming tegen de veehouderij op het bedrijfsterrein, met uitzondering van fijnstof.
  • 5 (Overig): Overig pand die niet tot de andere categorien behoort

ReceptorGrondslagWegverkeer

StereotypeEnumeratie
DefinitieEen waardelijst met waarden die de grondslag beschrijven waarom een punt wel of geen toetspunt is voor wegverkeer. De waarden zijn van het type Integer.
Mogelijke waarden
  • 0 (NSL-toetspunt): NSL-toetspunt waarop getoetst wordt aan de normwaarden
  • 1 (Toepasbaarheidbeginsel): Het toepasbaarheidsbeginsel stelt dat niet getoetst hoeft te worden op plaatsen waar geen mensen mogen en kunnen komen, terreinen met één of meer inrichtingen waar al regels gelden voor de gezondheid en veiligheid van werknemers en op de weginrichting zelf (rijbanen en middenberm).
  • 2 (Blootstellingcriterium): Het blootstellingscriterium stelt dat getoetst moet worden op punten waar een persoon kan worden blootgesteld gedurende een periode die in vergelijking met de middelingstijd van de betreffende luchtkwaliteitseis significant is.
  • 3 (Overig): Overige reden waarom dit geen toetspunt is. De reden kan onder 'opmerking' worden opgegeven.

Rekenmethode

StereotypeEnumeratie
DefinitieEen waardelijst die de verschillende voorgeschreven rekenmethoden voor wegverkeer bevat. De waarden zijn van het type CharacterString.
Mogelijke waarden
  • SRM1 (Standaard Reken Methode 1): Rekenmethode voor wegen binnen de bebouwde kom.
  • SRM2 (Standaard Reken Methode 2): Rekenmethode voor (snel)wegen.

TaludSoort

StereotypeEnumeratie
DefinitieEen waardelijst die de verschillende vormen van talud beschrijft langs een wegdeel. De waarden zijn van het type CharacterString.
Mogelijke waarden
  • zvz (Zeer vlakke zijkanten): Talud met aan beide kanten zeer vlakke zijkanten (HOEK SPECIFICEREN).
  • vz (Vlakke zijkanten): Talud met aan beide kanten vlakke zijkanten (HOEK SPECIFICEREN).
  • sz (Scherpe zijkanten): Talud met aan beide kanten scherpe zijkanten (HOEK SPECIFICEREN).
  • v (Viaduct): Talud aan beide kanten begrensd door een viaduct.
  • t (Tunnelbak): Talud aan beide kanten begrensd door een tunnelbak.

ToetspuntVeehouderij

StereotypeEnumeratie
DefinitieEen waardelijst die beschrijft voor welke stof of stoffen de receptor een toetspunt is voor veehouderijen. De waarden zijn van het type CharacterString.
Mogelijke waarden
  • Alle (Alle stoffen): Toetspunt voor alle stoffen waarvoor de berekening wordt uitgevoerd.
  • Geen (Geen toetspunt): Voor geen van de stoffen waarvoor de berekening wordt uitgevoerd is het een toetspunt.

ToetspuntWegverkeer

StereotypeEnumeratie
DefinitieEen waardelijst die beschrijft voor welke stof of stoffen de receptor een toetspunt is voor wegverkeer. De waarden zijn van het type CharacterString.
Mogelijke waarden
  • Alle (Alle stoffen): Toetspunt voor alle stoffen waarvoor de berekening wordt uitgevoerd.
  • PM10 (PM10): Toetspunt voor de stof PM10 maar niet voor de andere stoffen waarvoor de berekning wordt uitgevoerd.
  • Geen (Geen toetspunt): Voor geen van de stoffen waarvoor de berekening wordt uitgevoerd is het een toetspunt.

Wegsoort

StereotypeEnumeratie
DefinitieEen waardelijst die onderscheid maakt in wegsoorten op basis waarvan de bijbehorende emissiefactor voor de weg kan worden bepaald. De waarden zijn van het type CharacterString.
Mogelijke waarden
  • b (Buitenweg algemeen): Typisch buitenwegverkeer, een gemiddelde snelheid van ongeveer 60 km/h, gemiddeld ca. 0,2 stops per afgelegde km.
  • c (Normaal stadsverkeer ): Typisch stadsverkeer met een redelijke mate van congestie, een gemiddelde snelheid tussen de 15 en 30 km/h, gemiddeld ca. 2 stops per afgelegde km.
  • d (Stagnerend stadsverkeer): Stadsverkeer met een grote mate van congestie, een gemiddelde snelheid kleiner dan 15 km/h, gemiddeld ca. 10 stops per afgelegde km.
  • e (Stadsverkeer met minder congestie): Stadsverkeer met een relatief groter aandeel “free-flow” rijgedrag, een gemiddelde snelheid tussen de 30 en 45 km/h, gemiddeld ca. 1,5 stop per afgelegde km.
  • 92 (Buitenweg): Weg van het onderliggende wegennet met een breed profiel.
  • 93 (Snelweg): (snel)weg van het hoofdwegennet met een breed profiel.
  • 94 (Snelweg met strikte handhaving): (snel)weg van het hoofdwegennet met een breed profiel en toepassing van strikte handhaving op de snelheid.

WegverkeerBomenfactor

StereotypeEnumeratie
DefinitieEen waardelijst met waarden die mate van bomen langs een weg aangeven. De waarden zijn van het type CharacterString.
Mogelijke waarden
  • 1 (Enkele bomen): Hier en daar bomen of in het geheel niet.
  • 1.25 (Meerdere bomen): Een of meer rijen bomen met een onderlinge afstand < 15 meter met openingen tussen de kronen.
  • 1.5 (Grote hoeveelheid bomen): De kronen raken elkaar en overspannen minstens een derde gedeelte van de straatbreedte.

WegverkeerStof

StereotypeEnumeratie
DefinitieEen waardelijst met de stoffen waarop een correctie van toepassing kan zijn. De waarden zijn van het type CharacterString.
Mogelijke waarden
  • EC (EC): Elementair koolstof
  • NO2 (NO2): Stikstofdioxide
  • NOx (NOx): Stikstofoxiden
  • O3 (O3): Ozon
  • PM10 (PM10): Fijnstof <10 micrometer
  • PM2.5 (PM2,5): Fijnstof <2.5 micrometer

WegverkeerVoertuigtype

StereotypeEnumeratie
DefinitieEen waardelijst met waarin onderscheid wordt gemaakt tussen verschillende voertuigtypen waarop een maatregel van toepassing kan zijn. De waarden zijn van het type CharacterString.
Mogelijke waarden
  • b (Bus verkeer): Voor bussen op binnenstedelijke wegen heeft de Monitoringstool een aparte categorie. Dit komt doordat overheden via de aanbesteding invloed uit kunnen oefenen op de emissies per voertuig. Deze emissies zijn daardoor vaak anders dan die van 'middelzwaar verkeer'.
  • l (Licht verkeer): Motorvoertuigen op 3 of meer wielen, met uitzondering van de voertuigen uit de categorieën 'middelzware' en 'zware' voertuigen. Hieronder vallen alle personenauto's, de meeste bestelauto's en vrachtwagens met 4 wielen.
  • m (Middelzwaar verkeer): Gelede en ongelede autobussen, en andere motorvoertuigen die ongeleed zijn en voorzien van 1 achteras met 4 banden. Hieronder vallen alle autobussen en vrachtwagens met 2 assen en 4 achterwielen. Voor binnenstedelijke wegen geldt dat er een aparte categorie is voor busverkeer.
  • z (Zwaar verkeer): Gelede motorvoertuigen en motorvoertuigen met een dubbele achteras, met uitzondering van autobussen. Hieronder vallen vrachtwagens met 3 of meer assen, vrachtwagens met aanhanger en trekkers met oplegger.
  • ld (Licht verkeer dynamisch): Een aparte categorie voor het lichtverkeer dat met de maximumsnelheidDynamisch over het wegdeel rijdt. De voertuigcategorie is hetzelfde als voor licht verkeer: motorvoertuigen op 3 of meer wielen, met uitzondering van de voertuigen uit de categorieën 'middelzware' en 'zware' voertuigen. Hieronder vallen alle personenauto's, de meeste bestelauto's en vrachtwagens met 4 wielen.

Referentielijsten

Bijlagen

Uitwisselbestanden

De opbouw van de CSV en Shape uitwisselbestanden wordt in deze bijlage weergegeven. Het Shape formaat wordt alleen gebruikt voor uitwisselbestanden over wegverkeer.

Wegverkeer

Receptoren
Volgorde Kolomnaam CSV Kolomnaam Shape Link met informatiemodel
identificatie ID GeoObject.identificatie
wegdeelIdentificatie wegdeelID GeoObject.identificatie
naamOverheid naamOverhd Organisatie.naam
naam naam Receptor.naam
bebouwingstype bebouwing Overdrachtskenmerken.bebouwingstype
bomenfactor bomenfact Overdrachtskenmerken.bomenfactor
toetspuntSoort toetsSoort ReceptorWegverkeer.toetspuntSoort
grondslag grondslag ReceptorWegverkeer.grondslag
opmerking opmerking Receptor.opmerking
identificatiePandBAG IDPandBAG Receptor.identificatiePandBAG
tijdstipRegistratie tijdReg Registratie.tijdstipRegistratie
geometrie the_geom Receptor.geometrie
Wegdelen
Volgorde Kolomnaam CSV Kolomnaam Shape Link met informatiemodel
identificatie ID GeoObject.identificatie
naamOverheid naamOverhd Organisatie.naam
typeOverheid typeOverhd Organisatie.typeOverheid
straatnaam straatnaam Wegdeel.straatnaam
wegnummer wegnummer Wegdeel.wegnummer
rekenmethode rekenmeth Wegdeel.rekenmethode
wegsoort wegsoort Wegdeel.wegsoort
tunnelfactor tunnelfact Wegdeel.tunnelfactor
hoogte hoogte Wegdeel.hoogte
taludSoort taludSoort Wegdeel.taludSoort
overdrachtLinksSoort overdrLSrt Instantie van Wegdeel.overdrachtsobjectLinks met attribuut Overdrachtsobject.soort
overdrachtLinksAfstand overdrLAfs Instantie van Wegdeel.overdrachtsobjectLinks met attribuut Overdrachtsobject.afstand
overdrachtLinksHoogte overdrLHgt Instantie van Wegdeel.overdrachtsobjectLinks met attribuut Overdrachtsobject.hoogte
overdrachtRechtsSoort overdrRSrt Instantie van Wegdeel.overdrachtsobjectLinks met attribuut Overdrachtsobject.soort
overdrachtRechtsAfstand overdrRAfs Instantie van Wegdeel.overdrachtsobjectRechts met attribuut Overdrachtsobject.afstand
overdrachtRechtsHoogte overdrRHgt Instantie van Wegdeel.overdrachtsobjectRechts met attribuut Overdrachtsobject.hoogte
maximumsnelheid maxsnlhd Wegdeel.maximumsnelheid
maximumsnelheidDynamisch maxDyn Wegdeel.maximumsnelheidDynamisch
intensiteitLichtVerkeer intLV VerkeersgegevensWeg.intensiteit met VerkeersgegevensWeg.voertuigtype licht verkeer
intensiteitLichtVerkeerDynamisch intLVDyn VerkeersgegevensWeg.intensiteit met VerkeersgegevensWeg.voertuigtype licht verkeer dynamisch
intensiteitMiddelzwaarVerkeer intMV VerkeersgegevensWeg.intensiteit met VerkeersgegevensWeg.voertuigtype middelzwaar verkeer
intensiteitZwaarVerkeer intZV VerkeersgegevensWeg.intensiteit met VerkeersgegevensWeg.voertuigtype zwaar verkeer
intensiteitBusVerkeer intBV VerkeersgegevensWeg.intensiteit met VerkeersgegevensWeg.voertuigtype bus verkeer
stagnatiefactorLichtVerkeer stagfactLV VerkeersgegevensWeg.stagnatiefactor met VerkeersgegevensWeg.voertuigtype licht verkeer
stagnatiefactorMiddelzwaarVerkeer stagfactMV VerkeersgegevensWeg.stagnatiefactor met VerkeersgegevensWeg.voertuigtype middelzwaar verkeer
stagnatiefactorZwaarVerkeer stagfactZV VerkeersgegevensWeg.stagnatiefactor met VerkeersgegevensWeg.voertuigtype zwaar verkeer
stagnatiefactorBusVerkeer stagfactBV VerkeersgegevensWeg.stagnatiefactor met VerkeersgegevensWeg.voertuigtype bus verkeer
opmerking opmerking Wegdeel.opmerking
tijdstipRegistratie tijdReg Registratie.tijdstipRegistratie
geometrie the_geom Wegdeel.geometrie
Maatregelen
Volgorde Kolomnaam CSV Kolomnaam Shape Link met informatiemodel
identificatie ID GeoObject.identificatie
naamOverheid naamOverhd Organisatie.naam
naam naam Maatregel.naam
stof stof Maatregelfactor.stof
voertuigtype voertuig Maatregelfactor.voertuigtype
wegsoort wegsoort Maatregelfactor.wegsoort
schalingsfactor schaalfact Maatregelfactor.schalingsfactor
tijdstipRegistratie tijdReg Registratie.tijdstipRegistratie
geometrie the_geom Maatregel.geometrie
Correcties
Volgorde Kolomnaam CSV Kolomnaam Shape Link met informatiemodel
1 identificatie ID GeoObject.identificatie
receptorIdentificatie receptorID GeoObject.identificatie
naamOverheid naamOverhd Organisatie.naam
naam naam Correctie.naam
stof stof Correctieterm.stof
correctie correctie Correctieterm.correctie
tijdstipRegistratie tijdReg Registratie.tijdstipRegistratie
geometrie the_geom Correctie.geometrie
Rekenresultaten
Volgorde Kolomnaam CSV Kolomnaam Shape Link met informatiemodel
receptorIdentificatie receptorID GeoObject.identificatie
rekentoolVersie rtVersie RekenresultaatWegverkeer.rekentoolVersie
rekenjaar rekenjaar RekenresultaatWegverkeer.rekenjaar
naamOverheid naamOverhd Organisatie.naam
naam naam Receptor.naam
toetspuntSoort toetsSoort ReceptorWegverkeer.toetspuntSoort
grondslag grondslag ReceptorWegverkeer.grondslag
opmerking opmerking Receptor.opmerking
no2Concentratie no2Conc RekenresultaatWegverkeer.no2Concentratie
noxSRM1 noxSRM1 RekenresultaatWegverkeer.noxSRM1
noxSRM2 noxSRM2 RekenresultaatWegverkeer.noxSRM2
no2SRM1DirecteUitstoot no2SRM1DU RekenresultaatWegverkeer.no2SRM1DirecteUitstoot
no2SRM2DirecteUitstoot no2SRM2DU RekenresultaatWegverkeer.no2SRM2DirecteUitstoot
no2SRMConversiebijdrage no2SRMConv RekenresultaatWegverkeer.no2SRMConversiebijdrage
no2AchtergrondConcentratie no2AchtgC RekenresultaatWegverkeer.no2AchtergrondConcentratie
no2GCN no2GCN RekenresultaatWegverkeer.no2GCN
no2HWNdubtelcorrectie no2HWNcor RekenresultaatWegverkeer.no2HWNdubtelcorrectie
no2GCNenEigenCorrectie no2ExtrCor RekenresultaatWegverkeer.no2GCNenEigenCorrectie
o3AchtergrondConcentratie o3AchtgC RekenresultaatWegverkeer.o3AchtergrondConcentratie
o3GCN o3GCN RekenresultaatWegverkeer.o3GCN
o3HWNdubtelcorrectie o3HWNcor RekenresultaatWegverkeer.o3HWNdubtelcorrectie
o3GCNenEigenCorrectie o3ExtrCor RekenresultaatWegverkeer.o3GCNenEigenCorrectie
pm10Concentratie pm10Conc RekenresultaatWegverkeer.pm10Concentratie
pm10Overschrijdingsdagen pm10Ovd RekenresultaatWegverkeer.pm10Overschrijdingsdagen
pm10SRM1 pm10SRM1 RekenresultaatWegverkeer.pm10SRM1
pm10SRM2 pm10SRM2 RekenresultaatWegverkeer.pm10SRM2
pm10AchtergrondConcentratie pm10AchtgC RekenresultaatWegverkeer.pm10AchtergrondConcentratie
pm10GCN pm10GCN RekenresultaatWegverkeer.pm10GCN
pm10HWNdubtelcorrectie pm10HWNcor RekenresultaatWegverkeer.pm10HWNdubtelcorrectie
pm10GCNenEigenCorrectie pm10ExtCor RekenresultaatWegverkeer.pm10GCNenEigenCorrectie
pm25Concentratie pm25Conc RekenresultaatWegverkeer.pm25Concentratie
pm25SRM1 pm25SRM1 RekenresultaatWegverkeer.pm25SRM1
pm25SRM2 pm25SRM2 RekenresultaatWegverkeer.pm25SRM2
pm25AchtergrondConcentratie pm25AchtgC RekenresultaatWegverkeer.pm25AchtergrondConcentratie
pm25GCN pm25GCN RekenresultaatWegverkeer.pm25GCN
pm25HWNdubtelcorrectie pm25HWNcor RekenresultaatWegverkeer.pm25HWNdubtelcorrectie
pm25GCNenEigenCorrectie pm25ExtCor RekenresultaatWegverkeer.pm25GCNenEigenCorrectie
ecConcentratie ecConc RekenresultaatWegverkeer.ecConcentratie
ecSRM1 ecSRM1 RekenresultaatWegverkeer.ecSRM1
ecSRM2 ecSRM2 RekenresultaatWegverkeer.ecSRM2
ecAchtergrondConcentratie ecAchtgC RekenresultaatWegverkeer.ecAchtergrondConcentratie
ecGCN ecGCN RekenresultaatWegverkeer.ecGCN
ecHWNdubtelcorrectie ecHWNcor RekenresultaatWegverkeer.ecHWNdubtelcorrectie
ecGCNenEigenCorrectie ecExtCor RekenresultaatWegverkeer.ecGCNenEigenCorrectie
geometrie the_geom Receptor.geometrie

Veehouderijen

Veehouderijen
Volgorde Kolomnaam Link met informatiemodel
veehouderijIdentificatie GeoObject.identificatie
naamOverheid Organisatie.naam
veehouderijAdres Veehouderij.adres
veehouderijDatumVergunning Veehouderij.datumVergunning
veehouderijEmissiePM10 Veehouderij.emissiePM10
stalIdentificatie GeoObject.identificatie
stalLengte Stal.lengte
stalBreedte Stal.breedte
stalHoogte Stal.hoogte
stalOrientatie Stal.orientatie
stalIdentificatiePandBAG Stal.identificatiePandBAG
stalX X-coordinaat van Stal.geometrie
stalY Y-coordinaat van Stal.geometrie
bronIdentificatie GeoObject.identificatie
bronHoogte Veehouderijbron.hoogte
bronDiameter Veehouderijbron.diameter
bronUittreesnelheid Veehouderijbron.uittreesnelheid
bronX X-coordinaat van Veehouderijbron.geometrie
bronY Y-coordinaat van Veehouderijbron.geometrie
huisvestingssysteem GeoObject.identificatie
aanvullendeTechniek GeoObject.identificatie
aantalDieren Emissiespecificatie.aantalDieren
emissiefactorPM10 Voor een standaard huisvestingssysteem wordt de waarde door het systeem gevuld op basis van de code (Huisvestingssysteem.emissiefactorPM10); voor een Experimentele Stal dient een waarde ingevuld te worden (Emissiespecificatie.eigenEmissiefactorPM10)
reductiefactorPM10 Voor een standaard aanvullende techniek wordt de waarde door het systeem gevuld op basis van de code (AanvullendeTechniek.reductiefactorPM10); voor een combinatie van maatregelen ('Overig') dient een waarde ingevuld te worden (Emissiespecificatie.eigenReductiefactorPM10)
eigenFactorToelichting Emissiespecificatie.eigenFactorToelichting
emissiePM10 Emissiespecificatie.emissiePM10
opmerking Emissiespecificatie.opmerking
tijdstipRegistratie Registratie.tijdstipRegistratie
Receptoren
Volgorde Kolomnaam Link met informatiemodel
veehouderijIdentificatie GeoObject.identificatie
identificatie GeoObject.identificatie
naamOverheid Organisatie.naam
naam Receptor.naam
toetspuntSoort ReceptorVeehouderij.toetspuntSoort
grondslag ReceptorVeehouderij.grondslag
identificatiePandBAG Receptor.identificatiePandBAG
opmerking Receptor.opmerking
tijdstipRegistratie Registratie.tijdstipRegistratie
x X-coordinaat van Receptor.geometrie
y Y-coordinaat van Receptor.geometrie
Rekenresultaten
Volgorde Kolomnaam Link met informatiemodel
receptorIdentificatie GeoObject.identificatie
veehouderijIdentificatie GeoObject.identificatie
rekentoolVersie RekenresultaatVeehouderij.rekentoolVersie
rekenjaar RekenresultaatVeehouderij.rekenjaar
naamOverheid Organisatie.naam
naam Receptor.naam
toetspuntSoort ReceptorVeehouderij.toetspuntSoort
grondslag ReceptorVeehouderij.grondslag
pm10Concentratie RekenresultaatVeehouderij.pm10Concentratie
pm10BronbijdrageConcentratie RekenresultaatVeehouderij.pm10BronbijdrageConcentratie
pm10AchtergrondConcentratie RekenresultaatVeehouderij.pm10AchtergrondConcentratie
pm10GCNConcentratie RekenresultaatVeehouderij.pm10GCNConcentratie
pm10DubtelcorrectieConcentratie RekenresultaatVeehouderij.pm10DubtelcorrectieConcentratie
pm10Overschrijdingsdagen RekenresultaatVeehouderij.pm10Overschrijdingsdagen
pm10BronbijdrageOverschrijdingsdagen RekenresultaatVeehouderij.pm10BronbijdrageOverschrijdingsdagen
pm10AchtergrondOverschrijdingsdagen RekenresultaatVeehouderij.pm10AchtergrondOverschrijdingsdagen
pm10GCNOverschrijdingsdagen RekenresultaatVeehouderij.pm10GCNOverschrijdingsdagen
pm10DubtelcorrectieOverschrijdingsdagen RekenresultaatVeehouderij.pm10DubtelcorrectieOverschrijdingsdagen
x X-coordinaat van Receptor.geometrie
y Y-coordinaat van Receptor.geometrie
isCluster RekenresultaatVeehouderij.isCluster

Logboek van wijzigingen

Dit is de lijst van wijzigingen die per nieuwe versie van het Informatiemodel Monitoring Luchtkwaliteit gepubliceerd zijn.

Versie 1.1 (huidige versie)

Versie 1.0

Initiële versie